地址:北京市东城区建国门内大街26号新闻大厦7-8层
电话:86 10 8800 4488, 6609 0088
传真:86 10 6609 0016
邮编:100005
国枫视角
国枫观察 | 4个要点,掌握深交所《自律监管指南第1号——业务办理》修订
发布时间:2026.02.28
来源:
浏览量:1206
2026年初,深交所修订主板、创业板自律监管指南,聚焦四大要点:扩大重大资产重组内幕知情人登记范围,调整创业板业绩快报盈亏指标,明确创业板定期报告披露董高及5%以上股东违规买卖股票情况,完善可转债赎回风险提示公告发布要求。
作者:国枫证券合规咨询业务研究中心
2026年初以来,沪深北证券交易所相继对上市公司信息披露相关规则进行修订,其中深交所重点对主板、创业板《自律监管指南第1号——业务办理》作出调整。本次修订聚焦内幕信息知情人管理、业绩快报及定期报告编制等关键领域,进一步扩大了重大资产重组事项中内幕信息知情人的登记范围、调整了业绩快报中盈亏性质发生变动的指标、明确了在定期报告“重要事项”中需披露报告期内董、高、5%以上股东违反相关规定买卖公司股票情况。本文对上述修订的核心内容进行系统梳理,主要如下:
本次规则修订的要点
(一)扩大重大资产重组事项中内幕信息知情人的登记范围
进一步扩大了重大资产重组事项中内幕信息知情人的登记范围,明确将知情人的直系亲属一并纳入,提升内幕信息知情人填报的准确性、完整性。

(二)调整业绩快报中盈亏性质发生变动指标
删除创业板业绩快报修正情形中报告期盈亏性质变化中“利润总额”指标,只保留净利润与扣除非经常性损益后的净利润指标。

注:深交所主板明确:“最新预计的报告期净利润、扣除非经常性损益后的净利润或期末净资产方向与已披露的业绩快报不一致的,公司应当及时披露业绩快报修正公告,说明具体差异及造成差异的原因。”与上述修订后的要求一致。
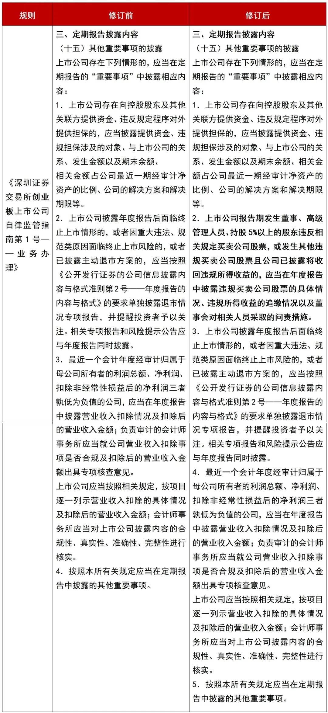
(三)明确在定期报告需披露报告期内董、高、5%以上股东违法买卖股票的情况
创业板明确了在定期报告“重要事项”中需披露报告期内董、高、5%以上股东违反相关规定买卖公司股票情况。

注:深交所主板未修订上述条款。
(四)明确可转债赎回条件触发时披露风险提示公告次数
创业板明确上市公司可转债预计可能触发赎回权时应当在预计赎回条件触发日五个交易日前至少发布一次风险提示公告。

注:深交所主板未修订上述条款。
结语
本次深交所对《自律监管指南第1号——业务办理》的修订,紧扣信息披露与内幕交易防控核心,从登记范围、财务指标、披露要求、风险提示多维度完善规则。此次调整进一步夯实了资本市场基础制度,有助于提升上市公司规范运作水平,维护市场公平与投资者合法权益,上市公司需及时吃透修订要点,严格遵照新规做好各项业务办理与信息披露工作,确保合规经营。
国枫证券合规咨询业务介绍
在资本市场日益规范的当下,信息披露的合规性与质量已成为上市公司稳健发展的关键命脉。证券合规咨询业务研究中心作为专业服务先锋,专注为上市公司提供全流程证券合规咨询服务。我们汇聚行业精英,凭借深厚的专业知识储备与丰富的实战经验,深度剖析监管政策,精准识别合规风险,为企业量身定制信息披露解决方案。从定期报告编制到重大事项披露,从合规制度建设到员工培训赋能,我们全程护航,助力上市公司显著提升信息披露质量,构建规范透明的信息披露体系。同时,我们着眼企业长远发展,将合规咨询与公司治理有机融合,推动上市公司完善治理结构、优化决策机制,全面提高公司治理水平,为其实现可持续、高质量发展筑牢坚实根基,在资本市场的浪潮中稳健前行、行稳致远。
